[Lab] Módulo XY-MOS de Aliexpress

El módulo XY-MOS es un controlador de interruptor basado en MOSFET de alta potencia, ampliamente utilizado para controlar cargas de corriente continua como motores, tiras LED, válvulas y otros dispositivos que requieren aislamiento entre el circuito de control y la carga de potencia.

  • El módulo está diseñado para controlar cargas de alta potencia con una señal de control de bajo voltaje.
  • Con su diseño de salida paralela activa de doble MOS y baja resistencia interna, este módulo garantiza un buen rendimiento con corrientes de hasta 15 A y potencias de hasta 400 W, según el fabricante, si se añade un buen disipador.
  • Es compatible con señales PWM de hasta 20 kHz, para regular la velocidad de motores o el brillo de LEDs.
  • Soporta una amplia gama de voltajes: De 5 V a 36 V DC.
  • Temperatura de funcionamiento: De -40 ºC a 85 ºC.
  • Dimensiones: 3,4 * 1,7 * 1,2 cm.


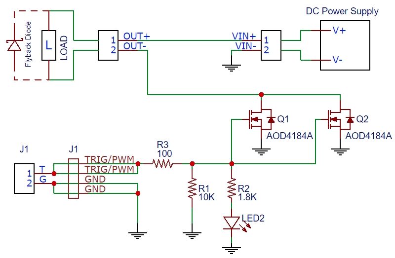
  • El siguiente esquema se aproxima bastante en valores al módulo adquirido en Aliexpress, aunque la referencia de los MOS-FET no coinciden.
  • Resistencias
    • R1 resultó ser igual, de 10 kΩ.
    • Sin embargo medimos en R2 2k35 Ω y en R3 465 Ω, que tomando la serie de valores E24 de referencia bien podríamos suponer unos valores normalizados de R2 = 2k4 Ω y R3 = 470 Ω.
  • El positivo de la fuente de alimentación se conecta tanto a la entrada V+ como a la salida OUT+.
  • El negativo de la fuente se conecta a V-.
  • La carga se conecta entre OUT+ (positivo) y OUT- (negativo).
  • El MOSFET conmuta el lado negativo de la carga (low-side switching).

  • Otro esquema equivalente de otro fabricante pero con distintos valores de resistencias.


  • Organización de los componentes de la placa

  • Conexiones. Explicación de las conexiones de las pistas en la placa. Las flechas indican el sentido convencional de la corriente de salida: De positivo a negativo.


Apuntes

Databooks

Páginas web

Vídeos



  • doc/tec/lab/prx_xy_mos/inicio.txt
  • Última modificación: 2025/11/27 10:38
  • por euloxio